政策与声明
关于禁限寄递物品的声明
禁限寄递物品包括:
(1)中华人民共和国法律法规禁止或限制流通、寄递或出口的物品;
(2)不符合国际民用航空组织(ICAO)、国际航空货运协会(IATA)规定的运输物品、危险品;
(3)目的地国家或地区禁止或限制入境的物品。常见禁限寄递物品清单详见本声明附件。
乘着风物流不揽收、不配送、不运输禁止寄递物品,严禁委托人、托运人、发货人(统称为“客户”)向乘着风物流交寄此类物品。一经发现,乘着风物流有权对客户交寄的禁限寄递物品采取拦截、隔离、冻结、停止运输、退回客户、扣留、销毁或依法转交有权机关处理等措施。
客户交寄包裹应当遵守所适用的关于禁止寄递或限制寄递物品及危险品的法律法规规定,不得通过寄递渠道危害国家安全、公共安全和公民、法人、其他组织的合法权益。
附件:
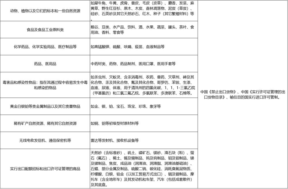
常见禁限寄递物品清单
注:
1、考虑到不同国家/地区对于寄递物品的禁止/限制规定存在差异,故以上清单并未涵盖全部的禁止/限制寄递物品,清单明细仅作为客户的部分参考指引,因此对于寄递过程中所涉及的清单以外的物品是否为禁限寄物品,具体还需结合客户递寄物品性质、物品始发地、中转地、目的地等相关政策规定综合认定。
2、特别提醒,《禁止寄递物品目录》中禁止寄递侵犯知识产权和假冒伪劣物品,根据《中华人民共和国知识产权海关保护条例》规定,国家禁止侵犯知识产权的货物进出口。认定侵权的,由海关依法没收;构成犯罪的,依法追究刑事责任。海关启动了“龙腾行动2021”知识产权保护专项行动,对侵权货物加强监管,请客户勿发此类物品。
